2019年国家生源地信用助学贷款
申请受理时间定啦!
准大学生们快来了解一下
7月15日至9月20日
符合条件的学生可在
户籍所在县(市、区)教育局
学生资助管理中心
及其指定的受理点办理贷款申请
据国家开发银行云南省分行消息,2019年,云南省生源地助学贷款受理时间为7月15日至9月20日。云南省教育厅和国家开发银行云南省分行将按照“精准资助、应贷尽贷”原则,做好今年助学贷款受理工作。
凡符合条件的家庭经济困难的普通高校新生和在校生,无论就读省内高校还是省外高校,均可在学生入学前户籍所在县(区)办理助学贷款。
全日制普通本专科学生(含第二学士学位、高职学生)、预科生每人每年不超过8000元,全日制研究生(含硕士研究生、博士研究生)每人每年不超过12000元,贷款金额超过学费、生活费部分可用于补贴学生生活所需。
贷款利率为人民银行公布的同期同档次基准利率,学生在校期间贷款利息由财政全额承担,毕业后三年,只还利息不还本金。
今年
家庭经济困难的学生
如何申请生源地信用助学贷款?
小编为你准备了全攻略
什么是生源地贷款?
生源地贷款为信用贷款,学生和家长(或其他法定监护人)为共同借款人,共同承担还款责任。
全日制普通本专科学生、预科生每人每年申请贷款额度不超过8000元。
全日制研究生(硕士研究生、博士研究生)申请额度上限为12000元
具体办理时间为
2019年7月15日到9月20日
生源地信用贷款的期限也比较长,原则上是学制加13年最短6年最长不超过20年。
学生在校读书期间,利息全部由财政补贴;
毕业当年不再继续攻读学位的,考虑到学生的实际情况,毕业后的3年为学生的还本宽限期,这期间只需要偿还利息就可以了,毕业第4年才开始偿还贷款本金和利息。
首次贷款,借款学生和共同借款人需要一起前往双方户籍所在县级资助中心办理;
续贷时,借款学生或共同借款人任何一方持相关材料到原县级资助中心办理即可。
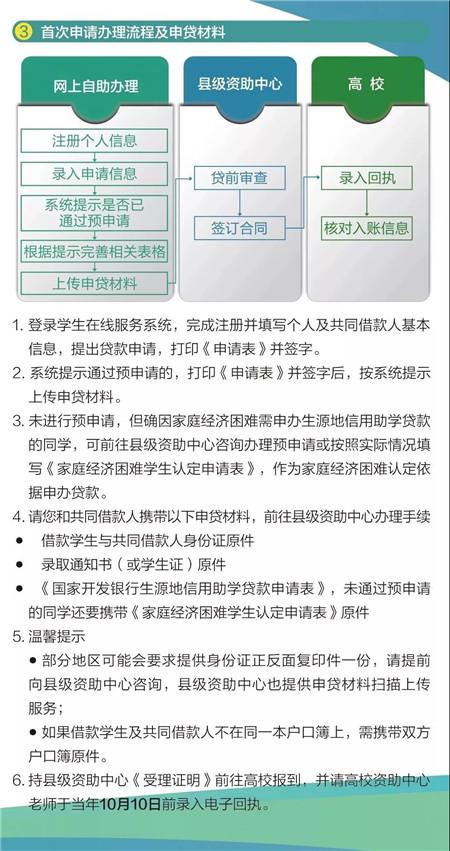
首次申请办理流程
办理过贷款预申请的学生登陆学生在线服务系统,注册填写本人和共同借款人的相关信息进行贷款申请打印申请表并签字,然后带着本人的身份证、共同借款人的身份证以及录取通知书、学生证原件到资助中心办理。
需要提醒的是
生源地助学贷款和普通贷款不同的是学生在校期间每年都需要申请一次
以下是
申请指南详版
有需要的同学请戳大图↓






如果大家还有疑问,可以拨打各县区学生资助管理中心的电话咨询资助中心名称及联系电话。
云南省服务专线 0871-63636533 0871-63636621
昆明市学生资助管理中心 0871-67411425
曲靖市学生资助管理中心 0874-3335506
玉溪市学生资助管理中心 0877-2031389
保山市学生资助管理中心 0875-2135886
昭通市学生资助管理中心 0870-2233494
丽江市学生资助管理中心 0888-5121858
普洱市学生资助管理中心 0879-2142810
临沧市学生资助管理中心 0883-2165962
楚雄州学生资助管理中心 0878-3131535
红河州学生资助管理中心 0873-3732142
文山州学生资助管理中心 0876-2126702
西双版纳州学生资助管理中心 0691-2150651
大理州学生资助管理中心 0872-2319361
德宏州学生资助管理中心 0692-2129519
怒江州学生资助管理中心 0886-3622969
迪庆州学生资助管理中心 0887-8224760